국민투표를 위한 국외부재자신고 및 재외투표인 등록신청은 4. 27.까지
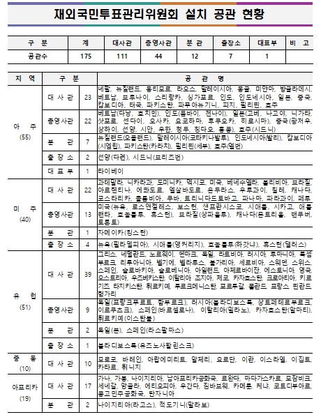
중앙선거관리위원회는 4월 7일 공고된 헌법개정안의 재외국민투표 준비를 위해 「국민투표법」 제52조에 따라 4월 13일부터 전 세계 175개 공관에 재외국민투표관리위원회를 설치·운영한다고 밝혔다.
해당 공관은 「국민투표법」 제53조에 따라 4월 27일까지 국외부재자신고 및 재외투표인 등록신청을 접수·처리한다. 지난 4월 8일부터 진행 중인 신고·신청은 서면·전자우편, 재외선거 홈페이지를 이용해 할 수 있으며, 현지시각 4월 27일 24시까지 접수가 가능하다.
재외국민투표관리위원회는 중앙선관위가 지명하는 2명 이내의 위원과 국회에 교섭단체를 구성한 정당이 추천하는 각 1명, 공관의 장이 추천하는 1명의 위원으로 구성된다.
전쟁․폭동 등으로 인해 주재국 정세가 불안한 ▲주아프가니스탄이슬람공화국대사관 ▲주우크라이나대사관 ▲주레바논공화국대사관 ▲주리비아대사관 ▲주사우디아라비아왕국대사관 ▲주젯다총영사관 ▲주두바이총영사관 ▲주예멘공화국대사관 ▲주오만왕국대사관 ▲주이라크공화국대사관 ▲주이라크공화국아르빌분관 ▲주쿠웨이트국대사관 ▲주수단공화국대사관 등 13개 공관에는 재외국민투표관리위원회를 설치하지 않는다.
한편, 중앙선관위는 헌법개정안이 국회에서 의결되는 때에는 최초의 재외국민투표가 실시된다면서, 6월 3일에 국민투표가 실시되는 경우 국외부재자신고나 재외투표인 신청을 한 투표인은 5월 20일부터 5월 25일까지의 기간 중 각 재외국민투표관리위원회가 정하는 날짜에 설치한 재외투표소에서 투표할 수 있다고 밝혔다.

중앙선거관리위원회는 4월 7일 공고된 헌법개정안의 재외국민투표 준비를 위해 「국민투표법」 제52조에 따라 4월 13일부터 전 세계 175개 공관에 재외국민투표관리위원회를 설치·운영한다고 밝혔다.
해당 공관은 「국민투표법」 제53조에 따라 4월 27일까지 국외부재자신고 및 재외투표인 등록신청을 접수·처리한다. 지난 4월 8일부터 진행 중인 신고·신청은 서면·전자우편, 재외선거 홈페이지를 이용해 할 수 있으며, 현지시각 4월 27일 24시까지 접수가 가능하다.
재외국민투표관리위원회는 중앙선관위가 지명하는 2명 이내의 위원과 국회에 교섭단체를 구성한 정당이 추천하는 각 1명, 공관의 장이 추천하는 1명의 위원으로 구성된다.
전쟁․폭동 등으로 인해 주재국 정세가 불안한 ▲주아프가니스탄이슬람공화국대사관 ▲주우크라이나대사관 ▲주레바논공화국대사관 ▲주리비아대사관 ▲주사우디아라비아왕국대사관 ▲주젯다총영사관 ▲주두바이총영사관 ▲주예멘공화국대사관 ▲주오만왕국대사관 ▲주이라크공화국대사관 ▲주이라크공화국아르빌분관 ▲주쿠웨이트국대사관 ▲주수단공화국대사관 등 13개 공관에는 재외국민투표관리위원회를 설치하지 않는다.
한편, 중앙선관위는 헌법개정안이 국회에서 의결되는 때에는 최초의 재외국민투표가 실시된다면서, 6월 3일에 국민투표가 실시되는 경우 국외부재자신고나 재외투표인 신청을 한 투표인은 5월 20일부터 5월 25일까지의 기간 중 각 재외국민투표관리위원회가 정하는 날짜에 설치한 재외투표소에서 투표할 수 있다고 밝혔다.
[저작권자ⓒ 프레스뉴스. 무단전재-재배포 금지]
댓글 0

광주/전남
민형배 “시민명령 겸허히 받들어 시민주권정부 완성할 것”
강래성 / 26.04.14

경제일반
국토교통부, 노선버스·심야화물차 재정고속도로 통행료 1개월 면제
프레스뉴스 / 26.04.14

스포츠
내 차 안에 펼쳐지는 야구장, KBO, 기아와 ‘KBO 디스플레이 테마 시즌2’ ...
프레스뉴스 / 26.04.14

스포츠
[제21회 DB손해보험 프로미 오픈] 개막 D-2 조편성 발표... 장유빈-조우영...
프레스뉴스 / 26.04.14




























































